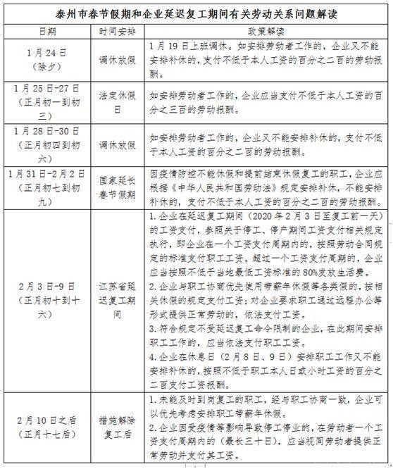
江苏泰州延迟复工期间工资怎么算?
今明天企业开工啦!您知道企业延迟复工期间职工工资怎么样发放呢?休息休假怎么安排呢?对上面这些热点问题,泰州市人社局进行了解读。下面,随搜工资网快来一起了解一下哟!

备注:
1、以上时间节点按现行省、市政府采取紧急措施有关通知要求排列,根据疫情防控需要,政府另有通知的,以最新通知要求为准。
2、对新型冠状病毒感染的肺炎患者、疑似病例、密切接触者在其隔离治疗期间或医学观察期间以及因政府实施隔离措施或采取紧急措施导致不能提供正常劳动的企业职工,企业应当支付职工在此期间的工资报酬。
隔离期结束后,对仍需停止工作进行治疗的患者,企业按照职工患病的医疗期有关规定支付其病假工资。
3、实施特殊工时制的职工的工作时间和工资待遇按国家和省有关规定执行。





