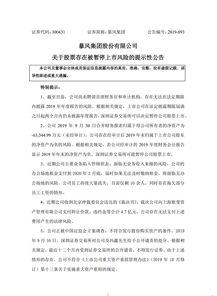
暴风集团:公司目前仅剩10余人 拖欠部分员工工资
12月2日消息,暴风集团股份有限公司(以下简称“公司”)对外发布公告称,经营状况发生重大不利变化,人员持续大量流失,除冯鑫外,公司的高级管理人员已全部辞职,协助信息披露事务的证券事务代表也已经辞职,公司目前仅剩10余人。


暴风集团表示,由于资金状况紧张,公司存在拖欠部分员工工资的情形。
另外,暴风称,公司存在无法在法定期限内披露2019年年度报告的风险;公司目前资金状况紧张,存在持续经营困难的风险等其他风险。
12月2日消息,暴风集团股份有限公司(以下简称“公司”)对外发布公告称,经营状况发生重大不利变化,人员持续大量流失,除冯鑫外,公司的高级管理人员已全部辞职,协助信息披露事务的证券事务代表也已经辞职,公司目前仅剩10余人。


暴风集团表示,由于资金状况紧张,公司存在拖欠部分员工工资的情形。
另外,暴风称,公司存在无法在法定期限内披露2019年年度报告的风险;公司目前资金状况紧张,存在持续经营困难的风险等其他风险。
昨日,腾讯发布了 2019 年第二季度财报。财报显示,腾讯第二季度实现收入888. 21 亿元,同比增长21%,净利润241. 36 亿元人民币,同比增长35%。 2019 年上半年,腾讯公司实现收入1742. 86 亿元,同比增
2020年2月12日,加利福尼亚州圣克拉拉应用材料公司公布了其截止于2020年1月26日的2020财年第一季度财务报告。 应用材料公司实现营收41.6亿美元。基于GAAP(一般公认会计原则),公司毛利率为44.6%,营
以资金链断裂为由,多次拒不支付员工工资,潜逃两年的家具厂老板最终落网。日前,上海市松江区检察院依法以涉嫌拒不支付劳动报酬罪对傅某批准逮捕。 2017年11月,在某家具厂工作两年的小戴来到
近日获悉。特斯拉在今年第二季度总收入同比增长98%,达到119.58亿美元。同时特斯拉在第二季度生产新车206,421辆,交付201,304辆汽车,产量和销量均高于第一季度。其中Model 3和Model Y在第二季度交付
在即将进入2020年,2019年末,教育部最新出台了一系列政策,这些政策与2020年全国教师的工资、职称和工作量有关,本文将进行详细解读。 教师工资:2020年把义务教育教师平均工资收入水平不低