贵州12月1日起执行最低工资新标准
贵州省人力资源和社会保障厅发布《关于调整贵州省最低工资标准的通知》,本次调整的最低工资标准于2019年12月1日起执行。
为贯彻落实原劳动保障部《最低工资规定》(劳动保障部令第21号)、人力资源社会保障部《关于进一步做好最低工资标准调整工作的通知》(人社部发〔2015〕114号)精神,保障低收入职工基本生活水平,结合我省经济社会发展实际,决定对我省最低工资标准进行如下调整。

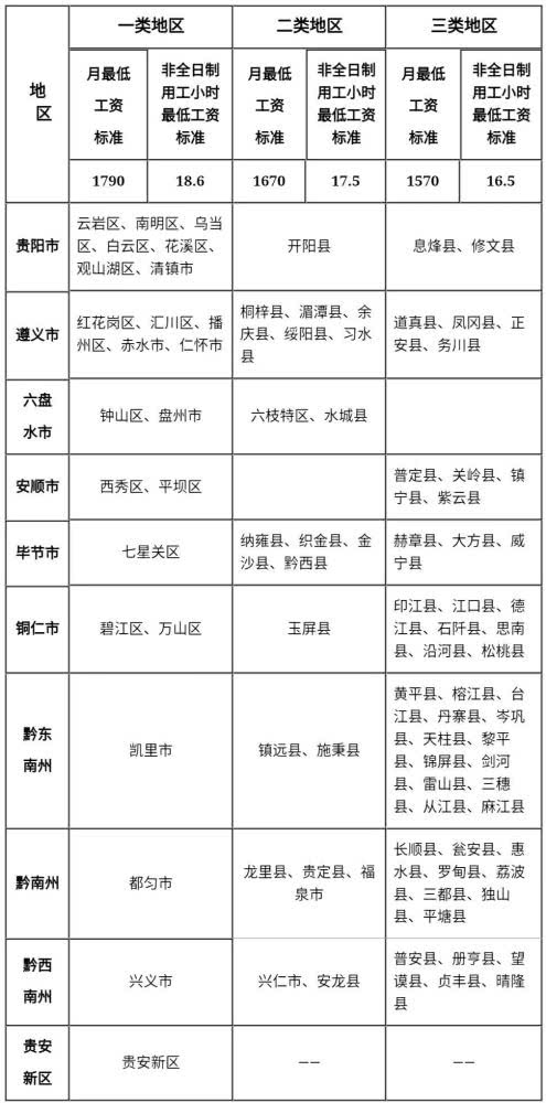
调整后全省最低工资标准为
月最低工资标准
一类区:每月1790元;
二类区:每月1670元;
三类区:每月1570元。
非全日制用工的小时最低工资标准
一类区:每小时18.6元;
二类区:每小时17.5元;
三类区:每小时16.5元。
月最低工资标准包含劳动者个人应缴纳的基本养老保险费、医疗保险费、失业保险费和住房公积金,不包含支付给劳动者的加班加点工资、中班、夜班、高温、低温、井下、有毒有害等特殊工作环境和条件下的津贴,以及法律、法规和国家规定的劳动者福利待遇等;非全日制用工的小时最低工资标准含用人单位缴纳的基本养老保险费和基本医疗保险费。
最低工资标准适用于我省各类企业、个体经济组织、民办非企业单位等组织及国家机关、事业单位、社会团体和与之建立劳动关系的劳动者。
贵州省最低工资标准区域划分
(执行时间:2019年12月1日)

来源:贵州省人力资源和社会保障厅、多彩贵州网




