湖北省2021年9月起调整最低工资标准
湖北省自 2021 年 9 月 1 日起调整全省最低工资标准。
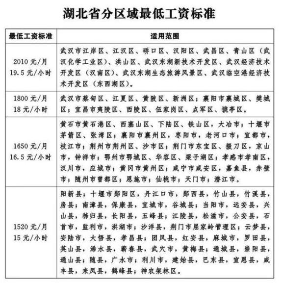
根据国家《最低工资规定》有关要求和人社部批复意见,调整过后,全省全日制就业劳动者月最低工资标准按区域划分为四档,依次为 2010 元、1800 元、1650 元、1520 元。非全日制就业劳动者的小时最低工资标准依次为 19.5 元、18 元、16.5 元、15 元。

本标准适用于我省境内的企业、个体经济组织、民办非企业单位等组织(以下称用人单位)和与其建立劳动关系的劳动者。国家机关、事业单位、社会团体和与其建立劳动关系的劳动者依照本标准执行。




