2019年陕西最低工资标准
陕西自2019年5月1日起调整最低工资标准西安最低工资1800元,下文是搜工资网整理的详细内容。
陕西省人力资源和社会保障厅关于调整最低工资标准的通知
各市(区)人力资源和社会保障局,省级各部门,各企业集团,中央驻陕有关单位:
为增加低收入劳动者收入,根据《陕西省最低工资规定》,结合我省实际,经省政府同意,决定对我省最低工资标准进行调整。现就有关事项通知如下:

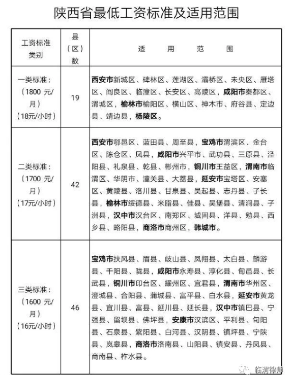
一、2019陕西省最低工资标准
为增加低收入劳动者收入,经省政府同意,省人力资源和社会保障厅对我省最低工资标准进行调整。2019年5月1日后我省将调整最低工资标准,一类工资区最低为1800元/月,二类工资区最低为1700元/月,三类工资区最低为1600元/月。
调整后的最低工资标准为:
一类工资区:全日制用工最低工资标准为1800元/月,非全日制用工最低工资标准为18元/小时;
二类工资区:全日制用工最低工资标准为1700元/月,非全日制用工最低工资标准为17元/小时;
三类工资区:全日制用工最低工资标准为1600元/月,非全日制用工最低工资标准为16元/小时。
全日制用工是指全天上班,但每日工作8小时,每周上班5天,每周上班不超过四十小时
非全日制用工是指以小时计酬为主,劳动者在同一用人单位一般平均每日工作时间不超过四小时,每周工作时间累计不超过二十四小时的用工形式。
二、调整后的最低工资标准从2019年5月1日起执行。
三、各级人力资源社会保障部门和工会组织,要加强对《最低工资规定》执行情况的检查和监督,依法查处用人单位的违规违法行为,切实维护劳动者的合法权益。





