2021年养老金上涨最新消息:广西退休养老金上涨4.5%
2021年4月16日,人社部发布公告今年全国退休人员基本养老金人均增加4.5%,各地 要在4月30日前将养老金调整方案报送备案,由此人们对养老金上涨 充满期待。
养老金上调流程是:人社部发布涨幅,接着各地按照涨幅确定定额调整、挂钩调整具体金额,然后发布调整方案文件,最后补发养老金。
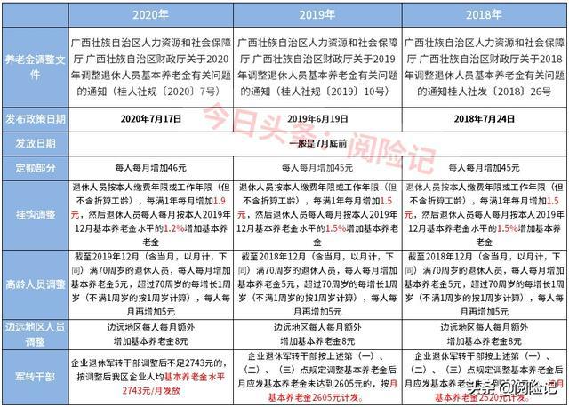
就广西而言,近三年分别是7月17日、6月19、7月24日发布调整具体政策文件,7月底前完成发放。根据广西人力资源与社会保障厅官网公布数据,去年广西平均基本养老金2743元,那么2021年按照4.5%的人均涨幅,作为企业退休人员,假如去年基本养老金2000元,每个月可以增加多少呢?
先看下广西近三年养老金调整情况:

一、 调整时间
一般人社部都是四五月份发布养老金全国统一涨幅,各省当地调整具体政策一般是在六七月份。

广西近三年分别是7月17日、6月19、7月24日发布调整文章,也就是六月底或七月中旬发布,目前离发布还有一段时间。
养老金补发过去三年都是7月底前。
二、 调整幅度
1、 定额调整
近三年所有退休企业人员或机关单位人员,每人每月增加45-46元,2020年涨了1块钱。
2、 挂钩调整
与缴费年限有关,去年每缴一年增加1.9元,2018和2019年都是每缴一年增加1.5元;交费20年,就是每月增加20*1.9=38元
与基本养老金挂钩,去年是每月增加基本养老金1.2%,较2018年和2019年有所降低。假如去年12月基本养老金2000,就是每月增加2000*1.2%=24元
3、 高龄人员
广西近三年针对高龄人员补助没有变化,满70岁,每满一年增加5元,如果是80岁,每月可以增加10*5=50元
4、 边远地区
近三年边远地区退休人员,每人每月增加8元。目前广西属于边远地区的地方,主要来自南宁市、百色市、桂林市、崇左市、河池市等下面的县,具体如下:

三、 算一算调整后养老金每月增加多少?
1、先以2020年的涨幅来计算
比如刘先生家住南宁市马山县,今年75岁,企业退休,上年度12月退休基本养老金2000元,缴费25年,那么可以每个月涨多少呢?
定额调整,每月增加46元
与缴费年限挂钩:25*1.9=47.5元
与基本养老金挂钩:2000*1.2%=24元
高龄人员倾斜:70岁以上每满一年增加5元,5*5=25元
边远地区:马山县每月可以额外领8元
总共每月增加金额:46+47.5+24+25+8=150.5元
相对去年基本养老金2000而言,实际上增加7.5%。
2、以2021年人均增加4.5%来算会怎样?
人均增加4.5%,不是每个人平均增加4.5%,如果缴费期限长,年龄大可以拿到高龄补助,实际增长会超过4.5%。
2018、2019、2020年每年基本养老金人均在涨幅是5%,2021年涨幅4.5%,有所下降以后,定额调整和挂钩调整两者有一项下降。如果基本养老金挂钩涨幅降低到1%,对于去年基本养老金一两千的人而言,今年每月增加金额少几块钱或十来块钱。去年每个月增加了150元,可能2021年每个月增加140左右,只是增幅稍小。




